首页
公司介绍
招标公告
澄清更正公告
中标公示
中标公告
新闻中心
人才招聘
联系我们
<
>
· 招标公告
>
· 澄清更正公告
>
· 中标公示
>
· 中标公告
>
中标公示>
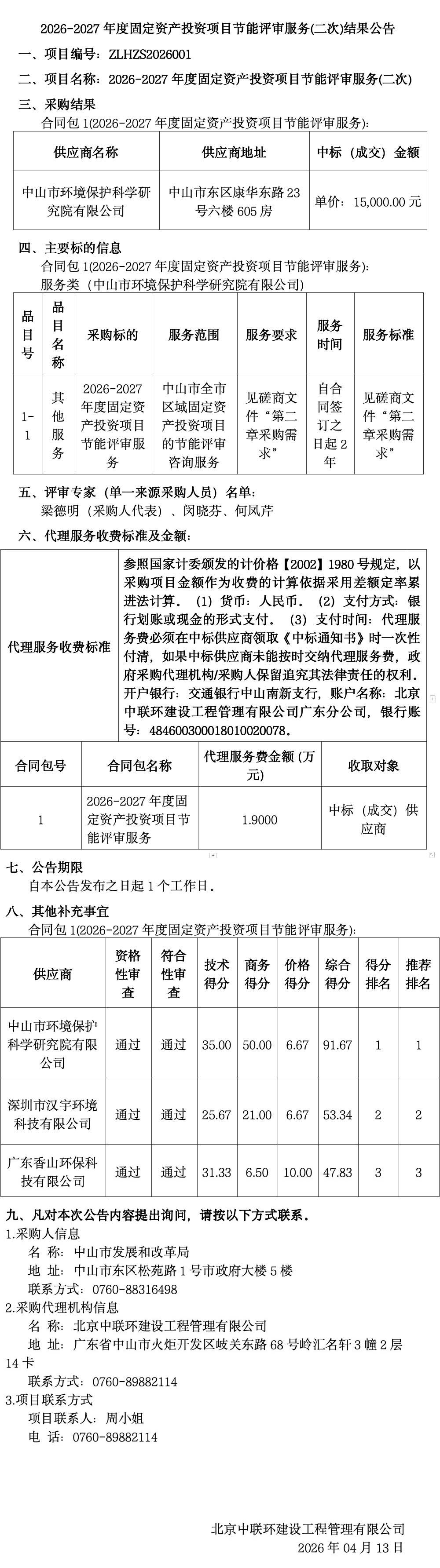
2026-2027年度固定资产投资项目节能评审服务(二次)结果公告
上一公告:主题名称
下一公告:无
首页
招标公告
澄清更正公告
中标公示
中标公告
公司介绍
新闻中心
人才招聘
联系我们
后台管理
北京中联环建设工程管理有限公司广东分公司
备案号:粤ICP备2021088703号